English | 关于我们 | 酒报订阅 | 广告服务 | 投稿信箱
  《华夏酒报》
  全国统一刊号:CN37—0034
  邮 发 代 号 :23-189
首页     | 产业 | 观察 | 要闻 | 关注 | 管理 | 时评 | 营销 | 市场 | 环球 | 酒吧 | 第一新闻 | 水母网 返回首页
企业动态 |  白酒  |  啤酒  |  葡萄酒  |  黄酒  |  果露酒  |  酒精  |  洋酒  |  经销商  |  配套在线 设为首页
专家专栏 | 记者专栏 | 标准法规 | 资料中心 | 影像中心 | 商务中心 | 酒问 | 供求 | 酒业博客 | 酒业论坛 加入收藏
     
   
现在位置:中国酒业新闻网->企业动态->啤酒
浅谈啤酒生产卫生管理
华夏酒报·中国酒业新闻网  作者:韩国涛  编辑:张怡  时间:2008-8-3 18:32:11   订阅邮箱快讯


     4.3 微生物对制麦过程的影响

     大麦在制麦时的浸麦度达到43%-48%,发芽温度12℃-18℃,该条件有利于微生物的繁殖。

     4.4 制麦微生物对啤酒质量的影响

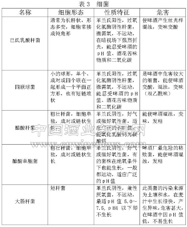
     大麦和麦芽微生物的影响是贯穿啤酒生产始终的。制麦时微生物过多,会抑制大麦的发芽,使麦芽溶解不良、增加色度、产生不良异味。同时在啤酒生产中,降低了啤酒的气体稳定性,可引起啤酒的喷涌。关于啤酒喷涌的原因,目前发现主要是由于大麦和麦芽受到微生物的污染而引起的,如交链孢霉、黄曲霉等。此外,污染微生物还能影响胶体的稳定性。



     4.5 控制措施

     (1)建立一套行之有效的检查和评估方法,对大麦和麦芽污染微生物的情况进行检查和评估。

    (2)如果委托别的麦芽厂加工,应加强对麦芽厂的巡查和考核。

     (3)在制麦开始时用二氧化氯杀菌消毒,它是一种特性优良的高效杀菌消毒剂。使用方法:取二氧化氯原液100mL,加活化剂10g,活化5min-10min,加水稀释至10L,装入喷雾器中对发芽室、箱体进行喷洒消毒。

     (4)为了有效浸出麦皮中的有害成分,杀死附着在麦粒上的微生物,达到清洗和灭菌的目的,浸渍用水中常添加一些化学药剂(表6)。

     4.6 粉碎卫生管理

     粉碎岗位主要是粉尘,一定要做好各种清理工作,否则,既影响现场卫生,又会带来安全隐患,须坚决杜绝粉尘爆炸事故的发生。

     (1)定期检查筒仓,防止因通风不好受潮霉变;

     (2)定期清理输送通道,防止粉尘长时间停留在管道内,受潮霉变;

     (3)粉碎完毕后,及时清理大米粉碎机和麦芽粉碎机;

     (4)定期清理大米粉碎后的暂存仓和麦芽粉碎后的暂存仓。

     5 糖化卫生管理

     一般认为煮沸后麦汁是无菌的,这就要求进入发酵罐之前的所有管路必须确保无菌,同时经技术部和化验室抽检。

     5.1 定期走系统火碱水,确保各锅槽内壁光滑无黏膜。

     5.2 在使用各种酶制剂之前,确保无变质腐败。

     5.3 加强薄板及麦汁管线清洗杀菌工作。

     (1)每批过料前,麦汁管道走热水杀菌25min-30min;

     (2)麦汁管道过料完毕后即走碱:热水10min—15min→碱循环30min—40min→热水10min—15min;
}
     (3)酸循环每四批走一次:热水10min-15min→酸循环30min-40min→热水10min-15min;

     (4)冰水管道,每两天走酸循环一次:水10min-15min→酸循环30min-40min→水10min-15min;

     (5)技术要求

     碱循环:火碱浓度:3.0%-5.0%;火碱温度≥80℃;

     酸循环:磷酸浓度:2.0%-3.5%;热水温度≥85℃。

     5.4 应注意的地方

     漩涡沉淀槽出口到麦汁泵之间是不可避免的死角,也就是阀门A到B管道,阀门A到C管道,阀门A到D管道,这些地方极易杀不到菌,部分酒花糟和热凝固物有可能沉淀在管道内,既影响菌检又影响过料速度,过完料必须进行热水反冲清理(图1)

     5.5 加强卫生管理后,2006年麦汁卫生同1997年对比表曲线图(图2)

     6 发酵卫生管理

     发酵工段是啤酒厂卫生管理的重点,一旦发酵液染菌,并在适宜的条件下大量繁殖,就会使发酵液出现发酵异常、风味恶化等现象,严重的一整罐酒都得被倒掉。

     6.1 现场卫生管理

     (1)每月抽检两次空间和个人卫生;

     (2)地面每星期用漂白粉杀菌一次;

     (3)设备和管道表面要求员工每天打扫一次,绝不能有黏膜出现;

     (4)所有管道每星期必须冲洗一次;

     (5)每次排渣必须冲洗干净,无论是主地沟还是小地沟,都要保证能冲洗干净;

     (6)添加酶制剂或辅料时先看后闻,变质腐败的绝不能用。

     (7)软管每星期拉刷一次;

     (8)每个发酵罐每年拆开1次-2次进行检查;

     (9)每星期抽检刷罐一次。

     6.2 酵母管理

[1] [2] [3] [4] [5] [6] [7]
  

来源:《华夏酒报》
■未经许可,《华夏酒报》所刊作品一律不得转载。想知道更多新闻,请点击 中国酒业新闻网
本文评论
用户:
更多评论
您要为您所发的言论的后果负责,故请各位遵纪守法并注意语言文明。
留言:
验证码:


相关新闻

    中国酒业新闻网版权与免责声明
    根据《中华人民共和国著作权法》及《最高人民法院关于审理涉及计算机网络著作权纠纷案件适用法律若干问题的解释》的规定,本网站声明:
    凡本网注明“来源:《华夏酒报》”或“来源:中国酒业新闻网”的所有作品,版权均属于华夏酒报社和中国酒业新闻网,未经本网授权不得转载、摘编或利用其它方式使用上述作品。已经本网授权使用作品的,应在授权范围内使用,并注明来源:《华夏酒报》或中国酒业新闻网。违反上述声明者,本网将追究其相关法律责任。
    凡本网注明来源:XXX(非中国酒业新闻网)的作品,均转载自其它媒体,转载目的在于传递更多信息,并不代表本网赞同其观点和对其真实性负责。我们力所能及地注明初始来源和原创作者,如果您觉得侵犯了您的权益,请通知我们,我们会立即改正 。
    如因作品内容、版权和其它问题需要同本网联系的,请在30日内进行。 如果您有任何疑问,请联系我们:liuzd@ytdaily.com
信息公告


市场


酒类信息
·葡萄酒评酒师的“神秘”生..
·餐后最好的放松 享受雪莉与..
·别让美酒留遗憾
·瓶装葡萄酒不宜久存
·适量喝啤酒有助减少鱼尾纹..
·墨科学家用龙舌兰酒提炼出..
·英国研究称孕妇适量饮酒孩..
·一生至少来一杯的梦幻之酒..
·长城干红干白葡萄酒价格(..
·长城葡萄酒批发价目表(仅..


国际酒业
·布什以每瓶300美元的红酒招..
·英法市场香槟纷纷打折应对..
·人头马干邑在美推广
·新西兰葡萄酒出口创新高
·帝亚吉欧高端烈酒市场继续..
·进口品牌纷争印度葡萄酒市..
·阿根廷高档葡萄酒英国市场..
·2008年1-9月格鲁吉亚出口8..
·俄罗斯设置酒类最低限价
·韩国首尔兴起地下酒窑储藏..


 
 
提醒您:适量饮酒有益健康,过量饮酒有害健康。
  华夏酒报介绍 | 联系方式 | 网站导航 | 版权声明 | 友情链接 | 广告服务 | 招聘人才 |
  本站网络实名:华夏酒报  中国酒业新闻网  本站已通过ICP备案:鲁ICP备05016392号
本站通用网址:酒网  华夏酒报  华夏酒网  酒文化网  E-mail:liuzd@ytdaily.com
Copyright(C) 2005-2006 cnwinenews.com, All Rights Reserved